Harvest
Project Overview
Harvest grocery delivery app with customer and stock manager interfaces. I built it as a first touch in web development. Not mobile friendly.
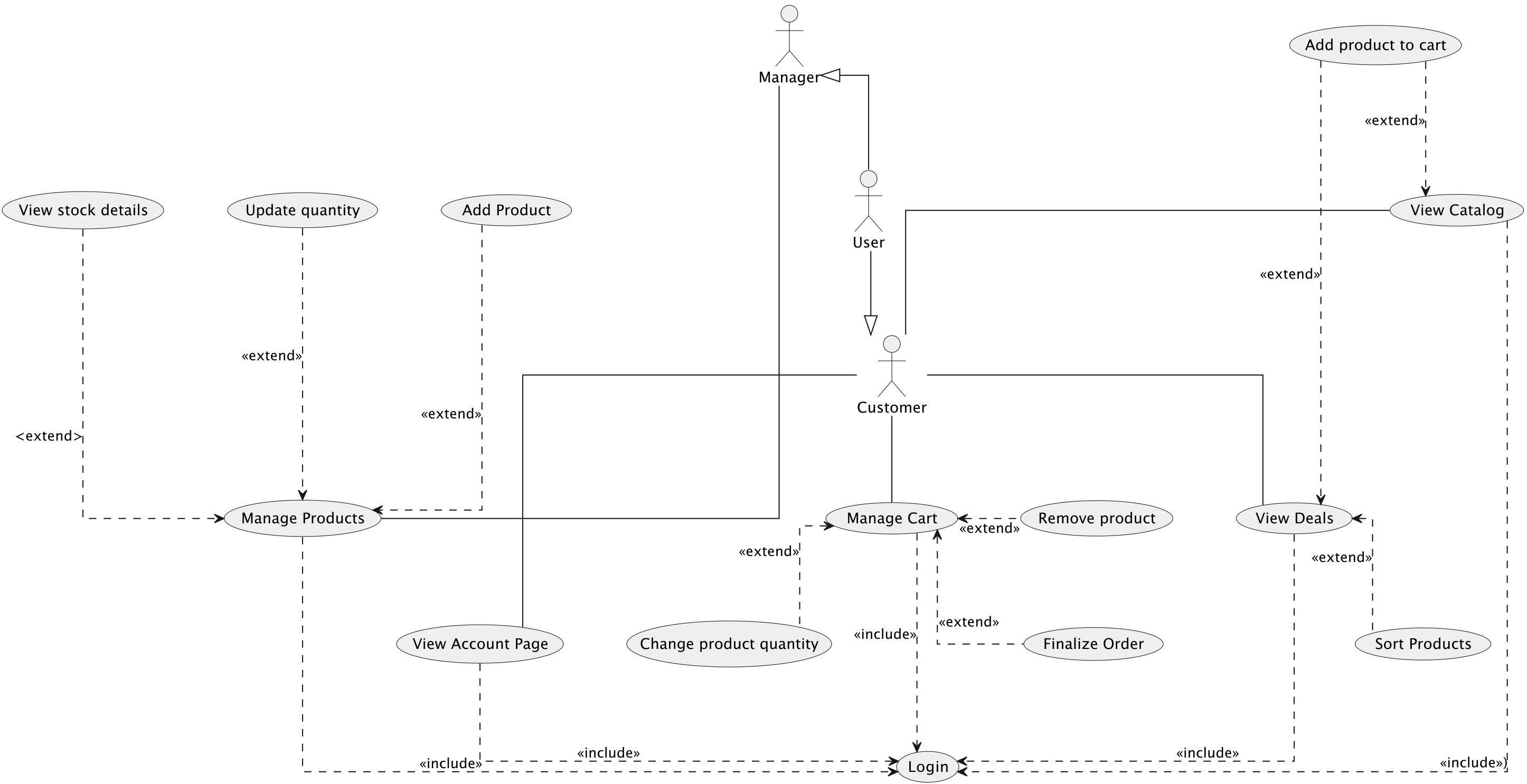
use cases diagram
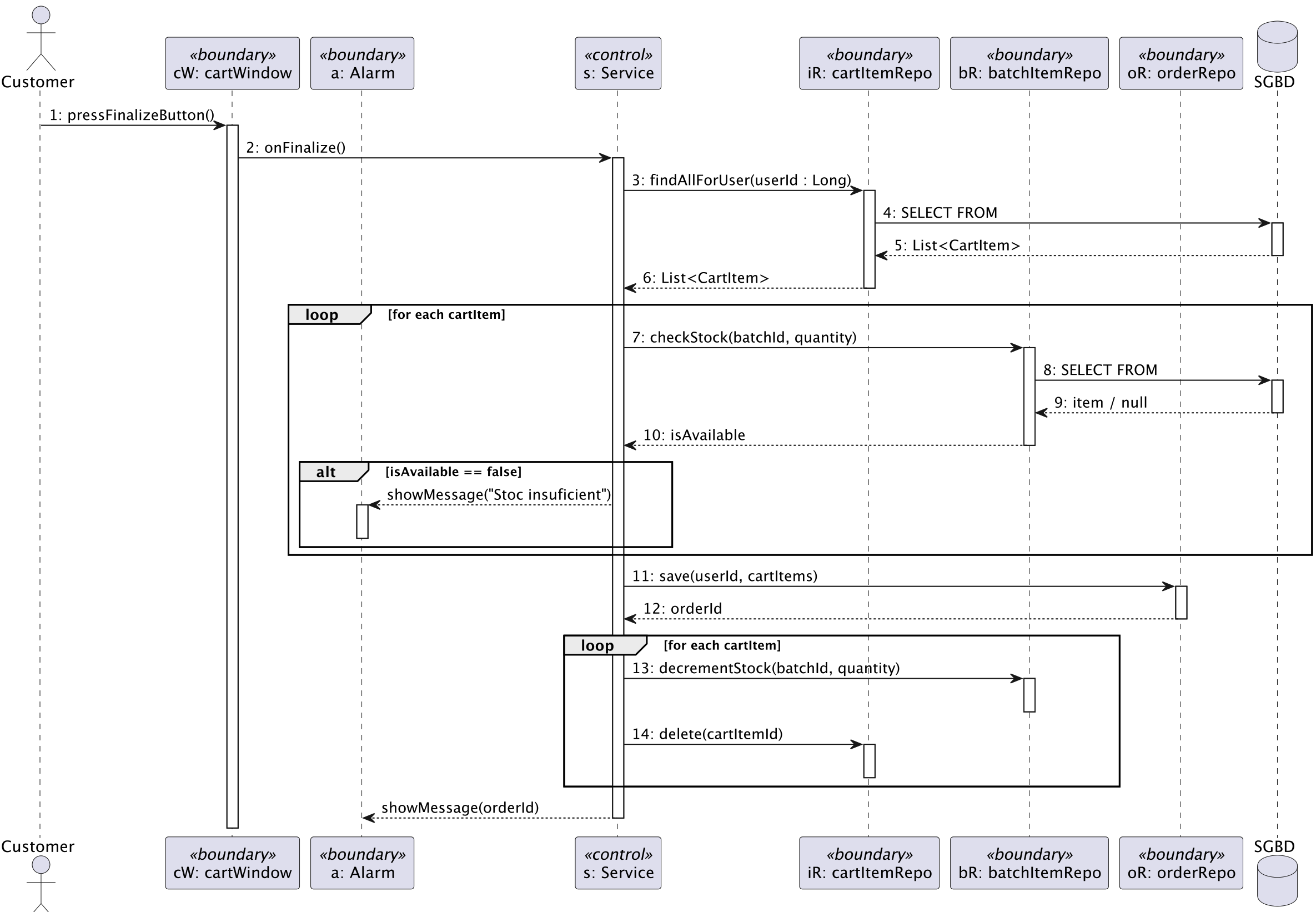
confirm order sd
Harvest grocery delivery app with customer and stock manager interfaces. I built it as a first touch in web development. Not mobile friendly.